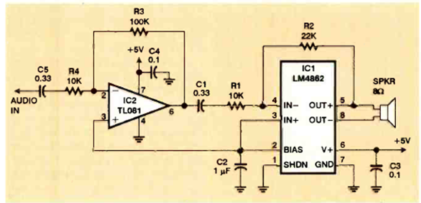
This low-power, low-supply voltage amplifier uses a preamplifier to achieve a high-gain configuration. The circuit is from the November 1999 issue of Electronics Now magazine.
This circuit was found in the December 1995 issue of Electronics Now magazine. The circuit...
In the figure we have the photo-conductive way of using a photocell to control a small motor with...
This circuit, which can be used on percussion instruments, has the oscillation point adjustment made in...