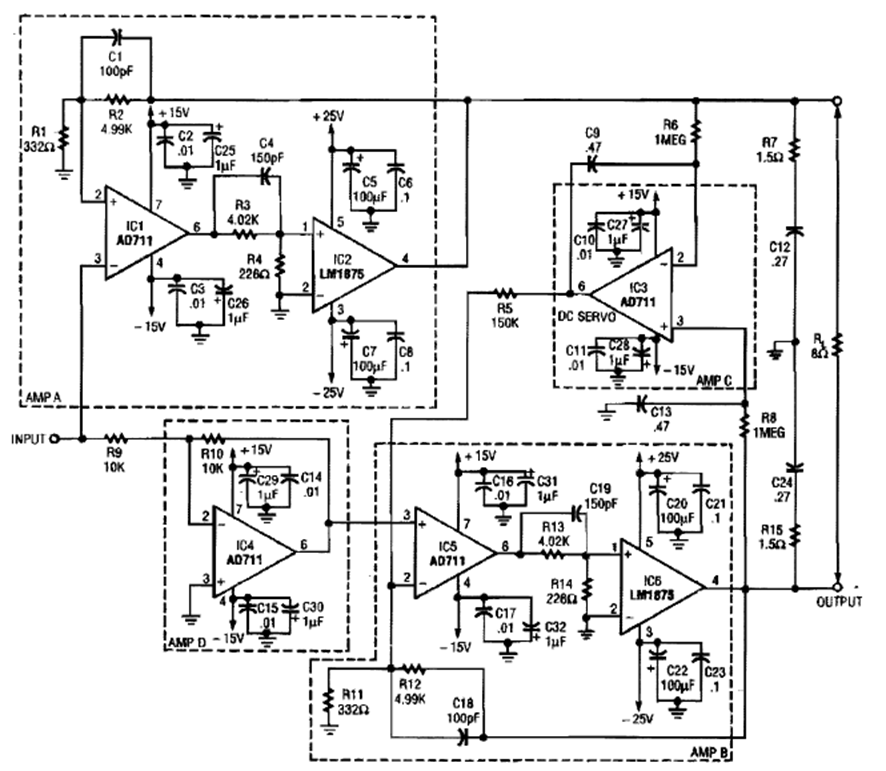
This amplifier was obtained from an Electronics Now from the 90s. The circuit has a dual 26V power supply. Power integrated circuits must be equipped with good heat sinks.
This circuit was found in the December 1995 issue of Electronics Now magazine. The circuit...
In the figure we have the photo-conductive way of using a photocell to control a small motor with...
This circuit, which can be used on percussion instruments, has the oscillation point adjustment made in...