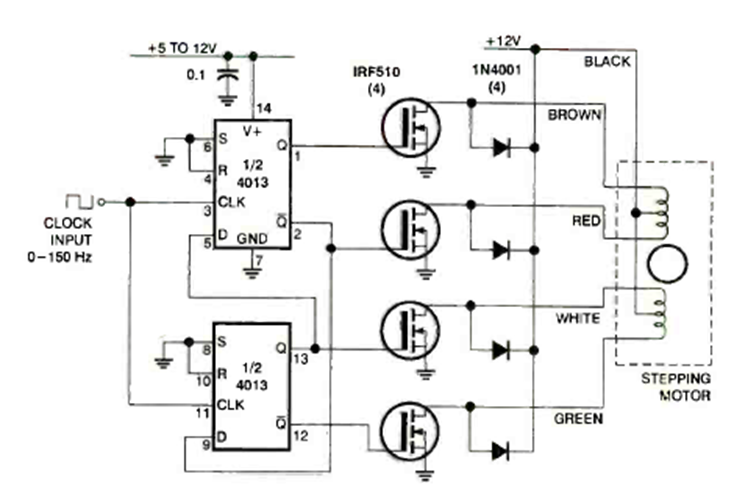
This 12V stepper motor controller was found in the August 1996 Electronics Now magazine. The circuit has a pulse input and the MOSFETs can be of virtually any type.
This loader has configuration already explored in other articles on the site. This is from an old...
Another electronic ignition circuit for cars with positive ground. This circuit is from a Radio...
This circuit uses integrated 555 and an amplification step with transistors, as we can see in the...