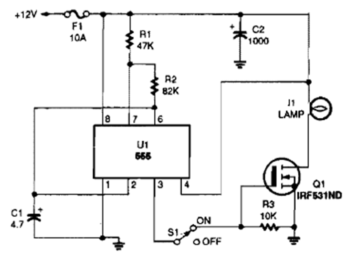
This powerful pushbutton uses a power MOSFET. We found it in a Popular Electronics magazine from the 90s. The MOSFET must be mounted on a heat sink.
T1 and T2 can be BC557 and T3 a TIP32 for lamps up to 3 A. The supply is made by voltage of 12 V...
This fourth-order filter was found in American documentation from the 90s. The circuit applies to...
This resistance meter uses a two-transistor oscillator as basic configuration. The tone produced...