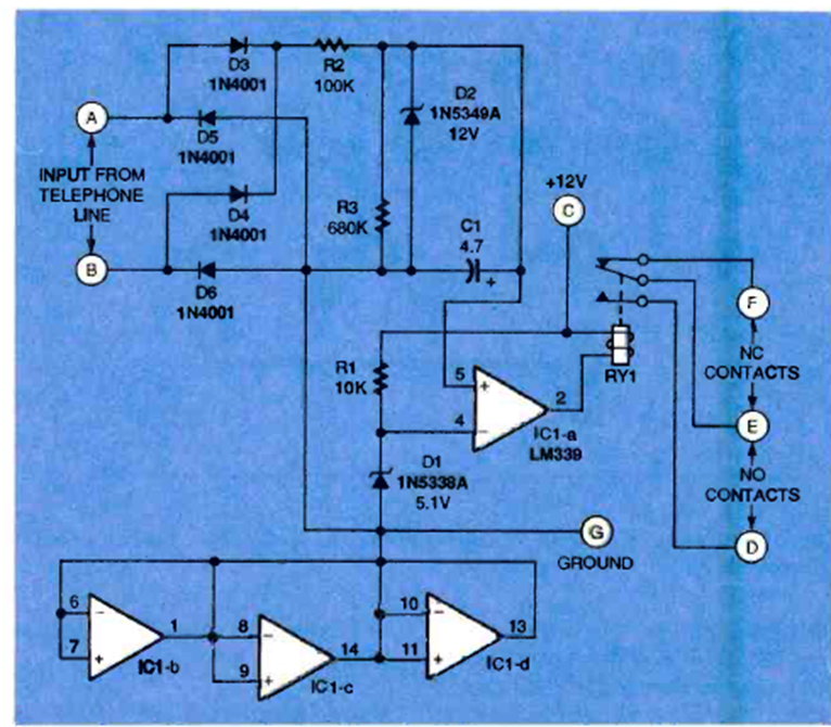
This circuit for old telephone lines was found in the March 1997 issue of Electronics Now magazine. The circuit drives a relay based on the voltage monitored on the line.
This circuit was found in the December 1995 issue of Electronics Now magazine. The circuit...
In the figure we have the photo-conductive way of using a photocell to control a small motor with...
This circuit, which can be used on percussion instruments, has the oscillation point adjustment made in...