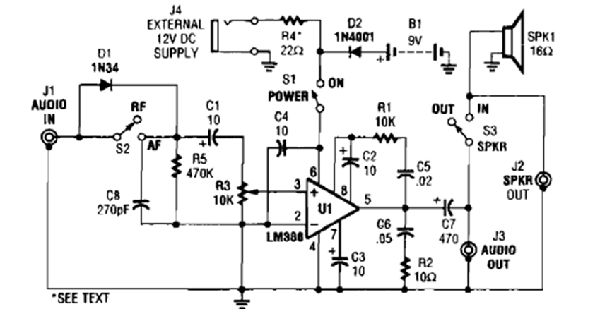
This low-power benchtop circuit has an output for external use and other features. The circuit is from the 1995 Encyclopedia of Electronic Circuits Volume 5.
This circuit was found in the December 1995 issue of Electronics Now magazine. The circuit...
In the figure we have the photo-conductive way of using a photocell to control a small motor with...
This circuit, which can be used on percussion instruments, has the oscillation point adjustment made in...