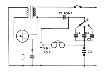
We found this circuit in an old English publication. The resistor not indicated can be 2k2 and the capacitor 33 nF. The transistor can be any general purpose JFET.

We found this circuit in an old English publication. The resistor not indicated can be 2k2 and the capacitor 33 nF. The transistor can be any general purpose JFET.
