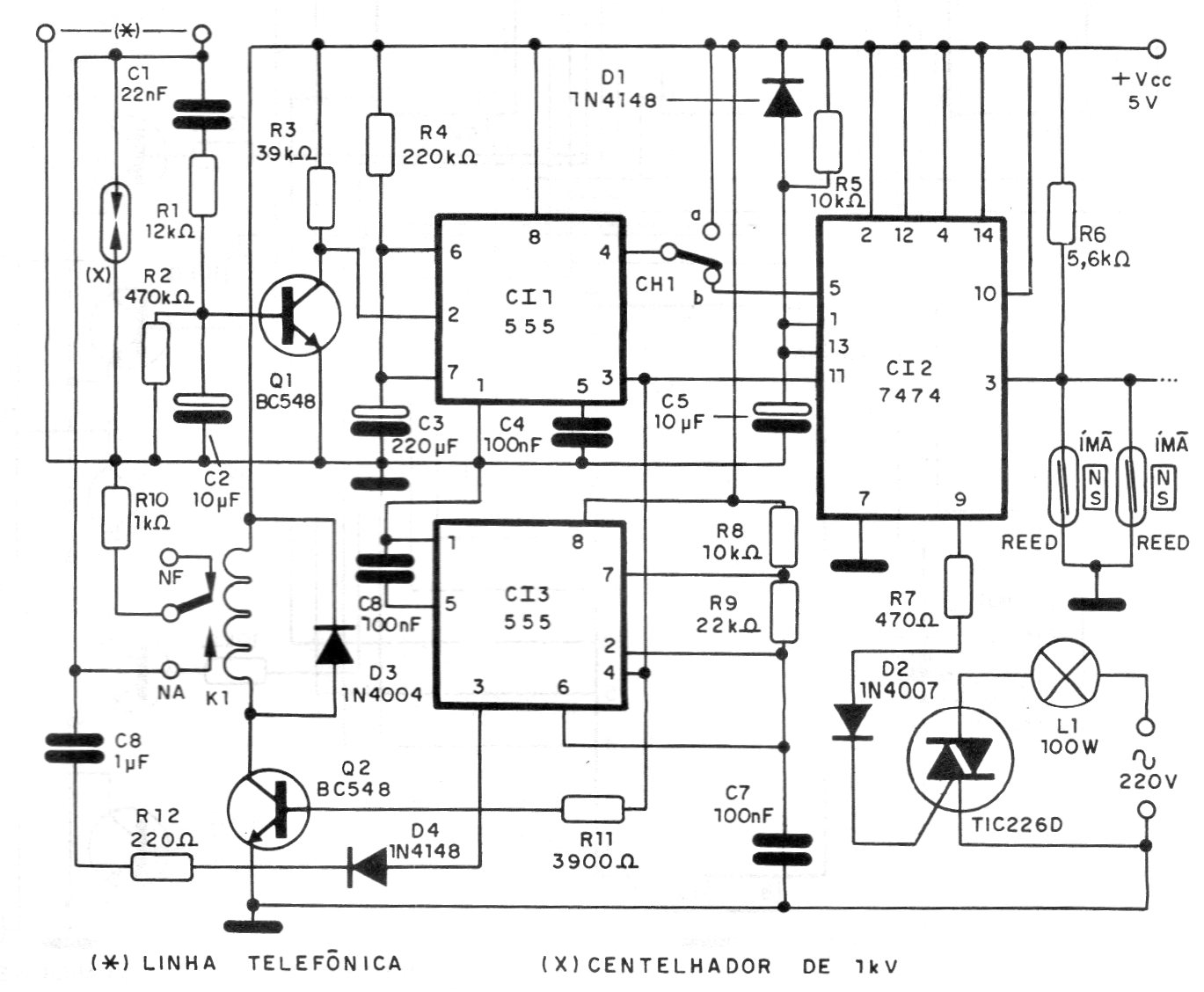
The purpose of this circuit found in a 1995 magazine is to monitor an alarm via telephone. When we call a phone that it is on and the alarm is triggered, a tone will be sent, and the lamp controlled by the triac will be powered. The circuit already includes the alarm sensor system.




