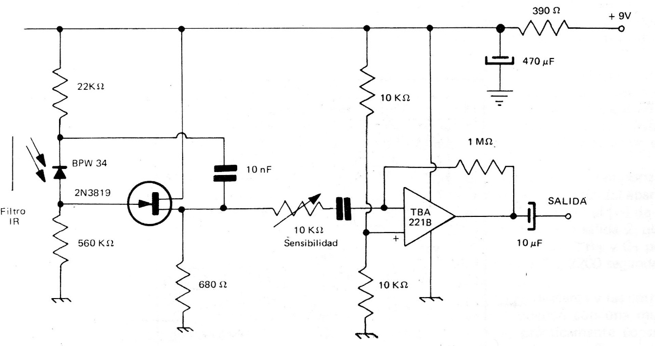
This is the receiver circuit for the previous transmitter (CB19628E). The receiver is an infrared photodiode which, for greater range, must use optical resources or even a filter. The signal is an audio tone. The operational amplifier is not very common nowadays, and more modern equivalents can be tried.




