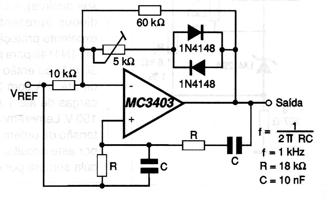
This circuit generates good quality sinusoidal signals up to a frequency of a few tens of kilohertz. The component values can be calculated using the formula next to the diagram. Other operational amplifiers can be used, as the type indicated is uncommon today.




