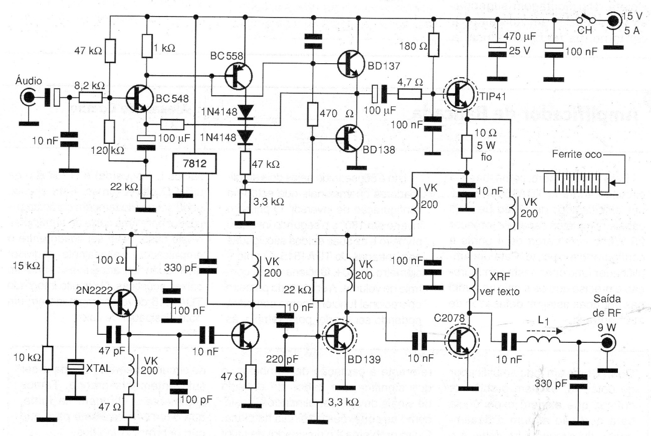
The transmitter described is intended for radio amateurs, providing a maximum power of the order of 9 W. The crystal used was 15.132 MHz, but others in the range of 11 to 15 MHz can be used as long as the appropriate resonant circuits are adjusted. With a good antenna its range is very large. XRF consists of 15 turns of wire 28 in a ring-type ferrite and the turns must be wound as shown in the figure next to the diagram. The L1 coil consists of 10 coils of 0.7 mm diameter wire with an adjustable ferrite core. The coil diameter is about 0.8 cm. The modulation is done with an audio amplifier that uses complementary transistors BD137 and BD138 that must be equipped with heat radiators.




