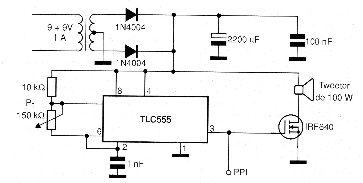
The proposed circuit generates signals in the range between 9 kHz and more than 44 kHz, which, it is proven, frightens mosquitoes when applied to a tweeter. The circuit also disturbs other animals that have sensitive ears or that hear ultrasound such as rats, dogs, cats, etc. The adjustments must be made experimentally and to check the operation, a frequency meter connected to P1 can be used. The power field effect transistor supports equivalents and must be equipped with a small heat radiator. The primary winding of the transformer must have voltage according to the local network. Tweeters from 20 W can be used, giving preference to piezoelectric types that reach higher frequencies.




