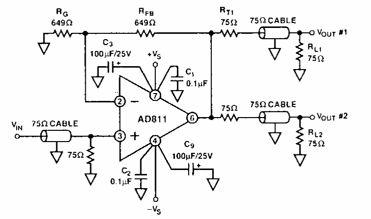
Analog Devices suggests this circuit in documentation from the 1990s. The circuit is for 75-ohm lines and video signals.
This simple transistor tester uses a common 3 mA analog instrument that has its scale changed as...
This circuit was obtained from an English publication from the 70's. The circuit is still current for...
This commercial circuit N-101 was obtained in a Japanese publication from 1971. It is a typical...