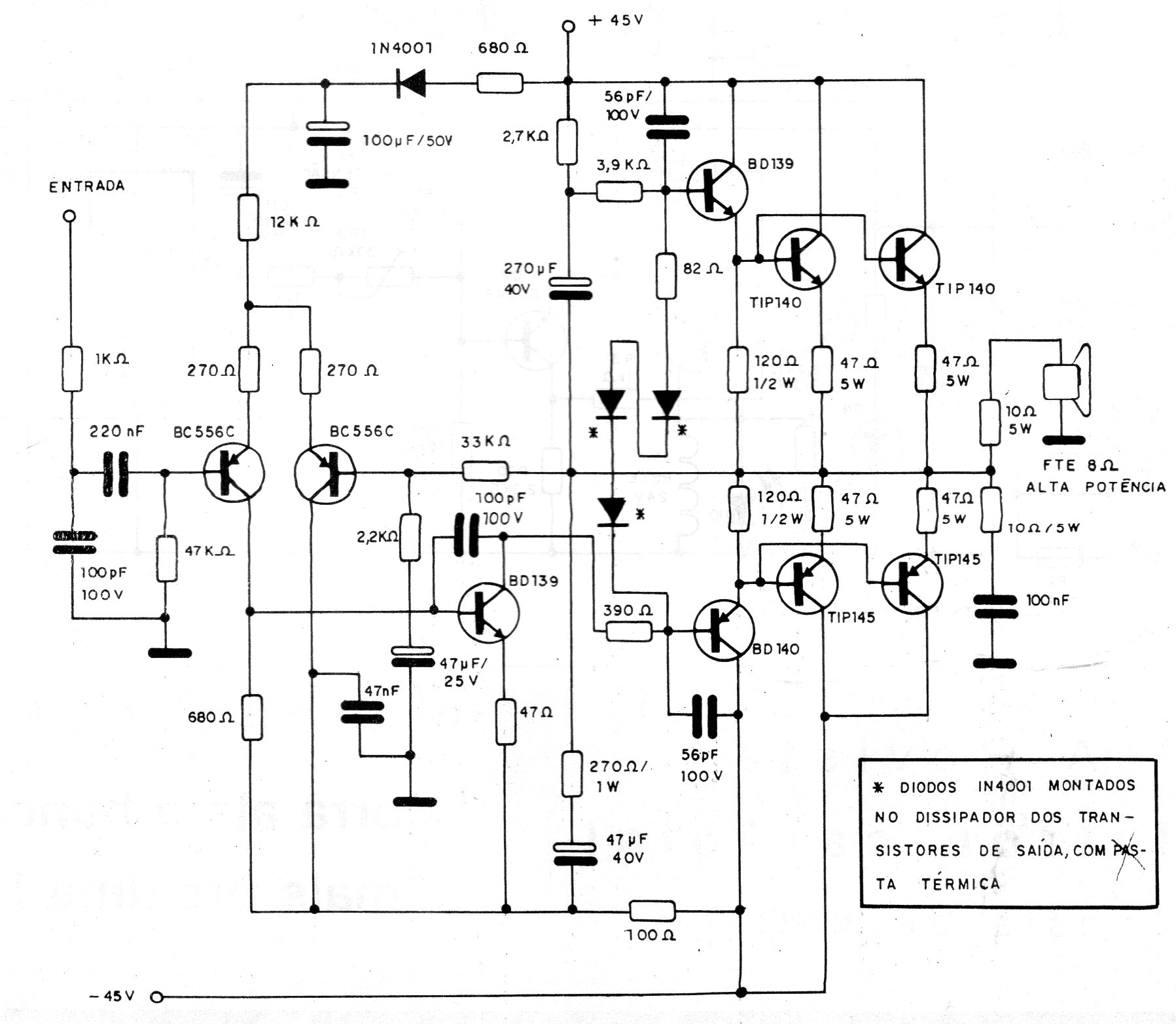
This high-power transistor amplifier was found in a 1995 documentation. The source is given in the CB17063E. The transistors must be equipped with excellent heat sinks and the board layout must provide for the circulation of high currents with wide tracks. The circuit is very critical and must be protected with fuses in the supply.




