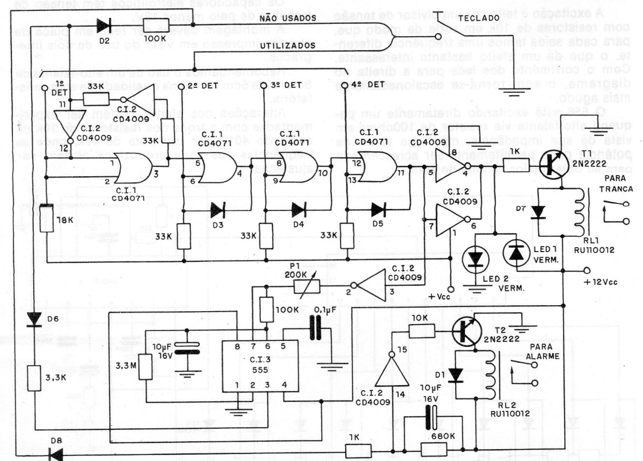
This circuit releases a lock only if the correct 4-digit sequence is entered. The circuit uses CMOS technology and can be powered by 6 or 12 V depending on the voltage of the relay used. The timing is given by 555 and the time set in P1.
This circuit releases a lock only if the correct 4-digit sequence is entered. The circuit uses CMOS technology and can be powered by 6 or 12 V depending on the voltage of the relay used. The timing is given by 555 and the time set in P1.