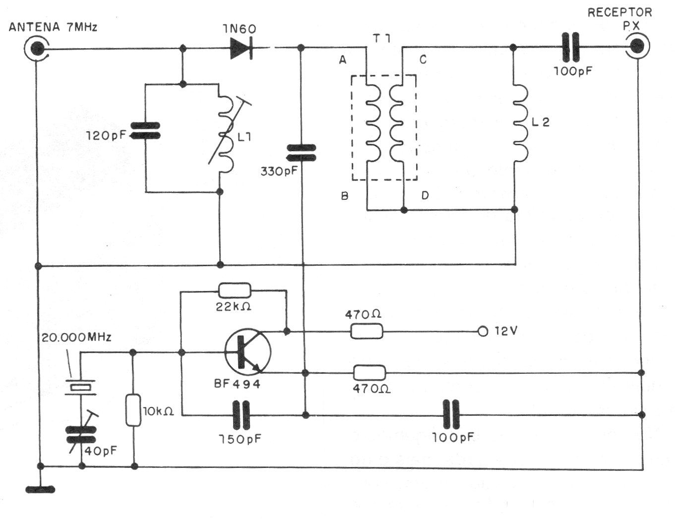
With this circuit it is possible to receive the signals from the 11-meter band (27 MHz) in a receiver that has the short-wave band to 7 MHz. L1 consists of 35 turns of 24 AWG wire in a 0.7 cm ferrite core. L2 consists of 12 turns of wire 22 in a 0.7 cm core. T1 consists of 3 turns of wire 26 (A / B) and 3 more turns of wire 24 (C / D) in a 2-hole core (balun).




