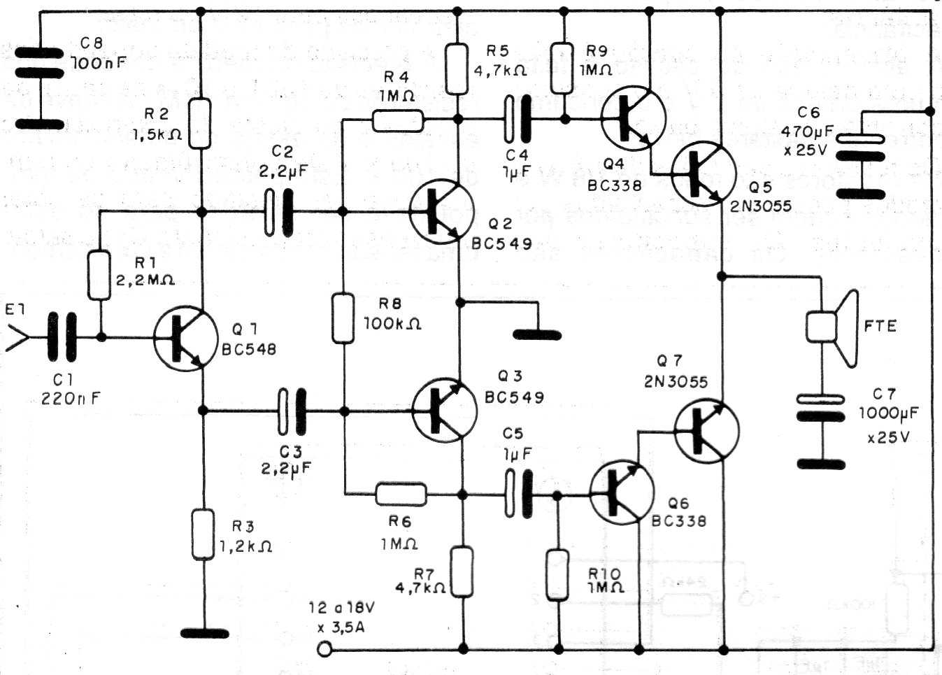
This amplifier uses common transistors in a phase inverter configuration. Transistors must be equipped with good heat sinks and special care must be taken with high current tracks. The symmetrical 12 to 18 V supply with 3 A is given in CB16744E.
This amplifier uses common transistors in a phase inverter configuration. Transistors must be equipped with good heat sinks and special care must be taken with high current tracks. The symmetrical 12 to 18 V supply with 3 A is given in CB16744E.