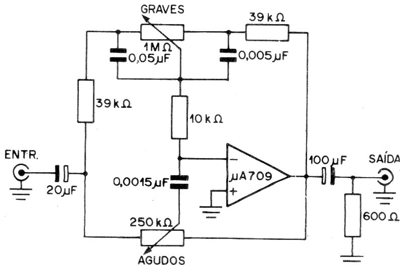
This circuit uses a 709 operational amplifier that is no longer common today. However, the same configuration can be made with equivalent operators. The power supply must be symmetrical. The circuit is from 1976 documentation.
This circuit uses a 709 operational amplifier that is no longer common today. However, the same configuration can be made with equivalent operators. The power supply must be symmetrical. The circuit is from 1976 documentation.