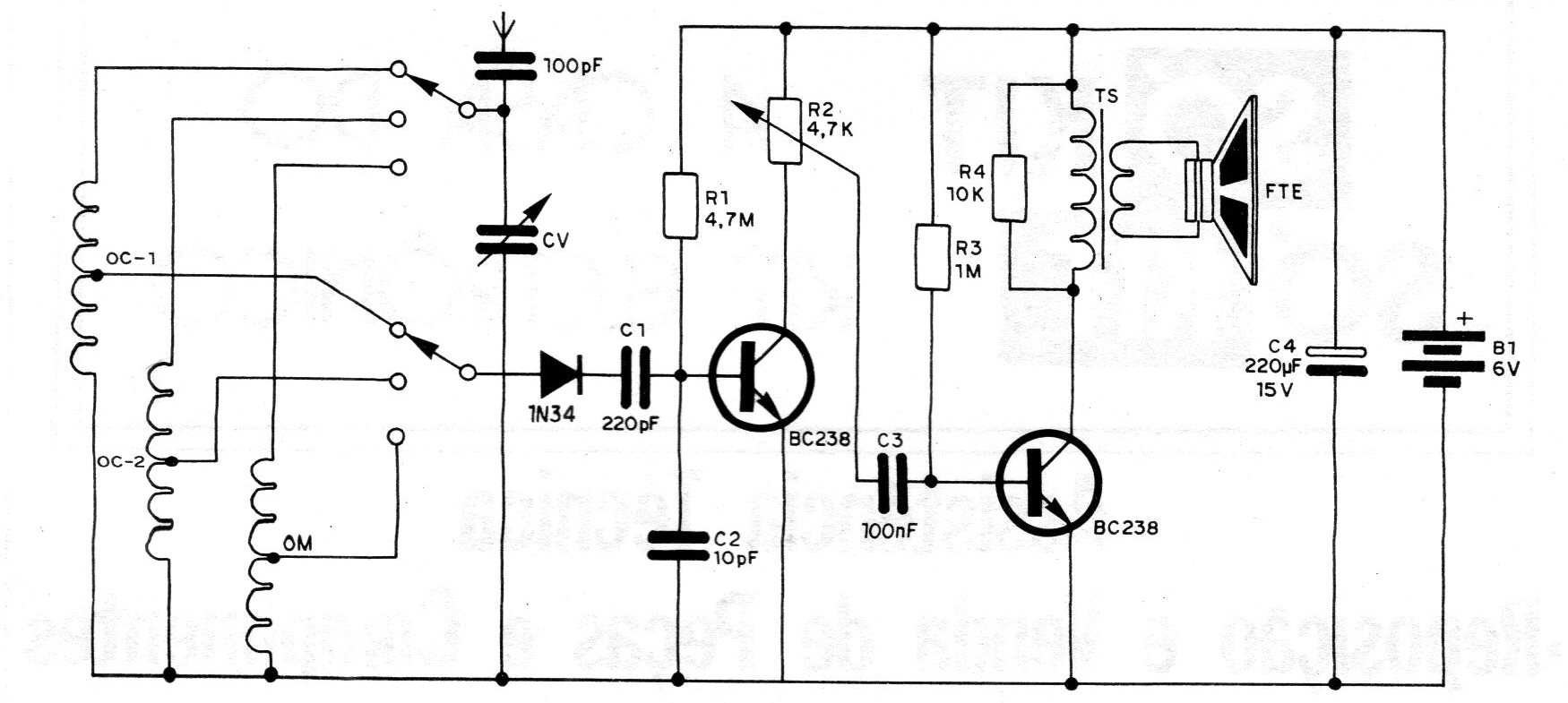
This circuit was found in a 1980 documentation. It is an interesting 3-track radio circuit whose results can be considered surprising for its simplicity. The author does not give details of the antenna used, but it must be external with at least 10 m in length for the best results, mainly in the short-wave range. The short-wave coils can be formed by 15 and 30 turns, respectively, of enameled wire 28 AWG or of approximate thickness, with socket at 59 and 109 turns. The reader who proposes to assemble the radio in question can, however, experiment with several coils. The reader mentions in his collaboration that this radio actually consists of an adaptation of the one published by us on this site.




