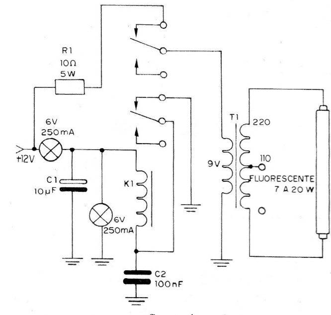
In this interesting circuit, a common relay is used as a vibrator to obtain high voltage with a transformer and thus turn on low power fluorescent lamps. Although it is not a “long-lasting” solution, as in this type of circuit the relay contacts can suffer a certain wear and this at a speed that will depend on the current, is undoubtedly an interesting alternative, which must be studied. it is “self-powered” forming an oscillator that turns the primary current of the transformer on and off. This transformer is connected to the fluorescent lamp providing the high voltage necessary to light it. The 6 V lamps used are relay voltage limiters, which are of the sensitive 6 V type, while the transformer has a primary winding of 110/220 V and a secondary winding of 9 V x 1 A. The efficiency of this circuit depends on the relay and of the transformer.




