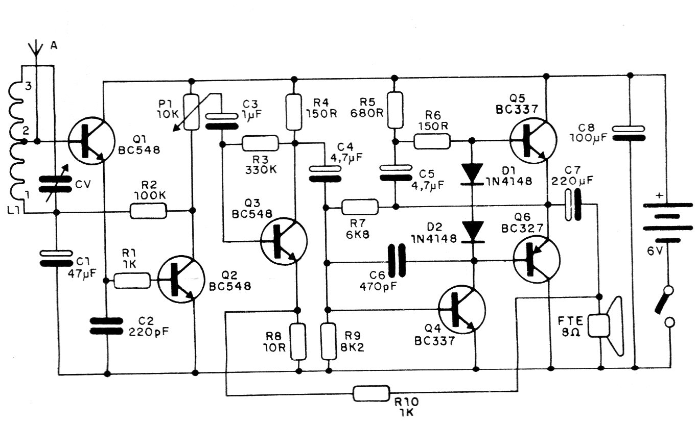
We found this transistorized AM receiver of the regenerative type of excellent quality in a publication in 1988. The circuit has a step in complementary output with excellent gain and quality and sensitivity so as not to need an antenna at the reception of local stations. The coil consists of 70 + 30 turns of wire 28 in a ferrite rod and the variable is used with a common MW radio.




