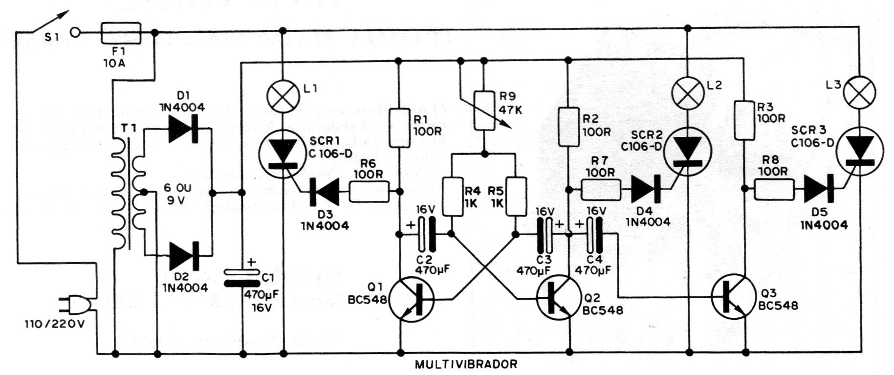
Here is another project that is based on an astable multivibrator, in a demonstration of the possibilities that this configuration offers the designer. It is a flasher with decorative effects, which was found in the 1982 documentation. 3 SCRs are used with cyclic control of operation from a single astable multivibrator. This multivibrator is responsible for the lighting times of each of the 3 sets of lamps used. The frequency of the multivibrator is determined by both capacitors C2, C3 and C4 as well as resistors R4 and R5 and potentiometer R9. By potentiometer R9, we can then control the operating frequency of the circuit in a range that will be determined by the capacitors mentioned above.




