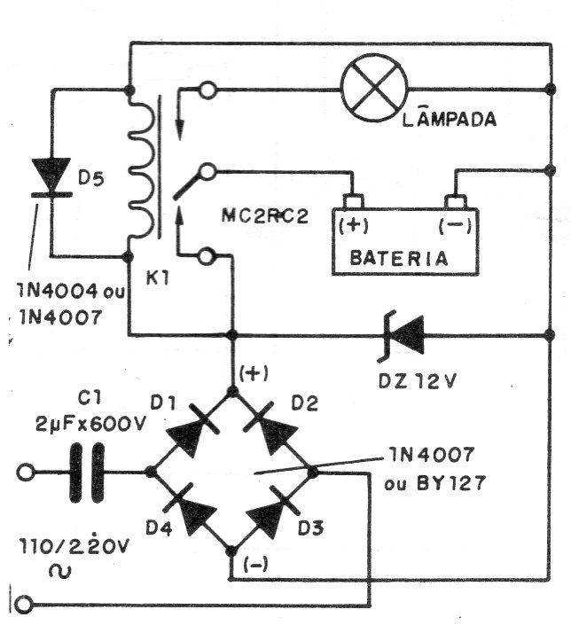
This simple emergency light circuit uses few components and a standard 12 V car or motorcycle battery. The circuit is from 1992 documentation and the relay must be 12 V with a maximum of 50 mA trip current. Instead of the lamp, LEDs or inverters for fluorescents can be supplied.




