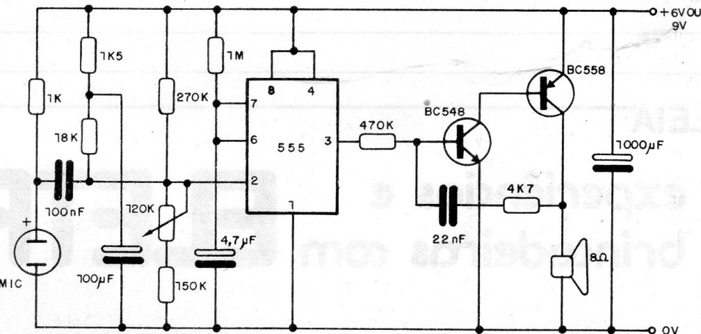
When you speak into the microphone of this circuit, the sound produced in the speaker resembles a robot voice. The adjustment is made in the potentiometer and the effect can be modified by changing the 22 nF capacitor. The circuit can be powered by voltages from 6 to 9 V and the microphone is of the common electret type.




