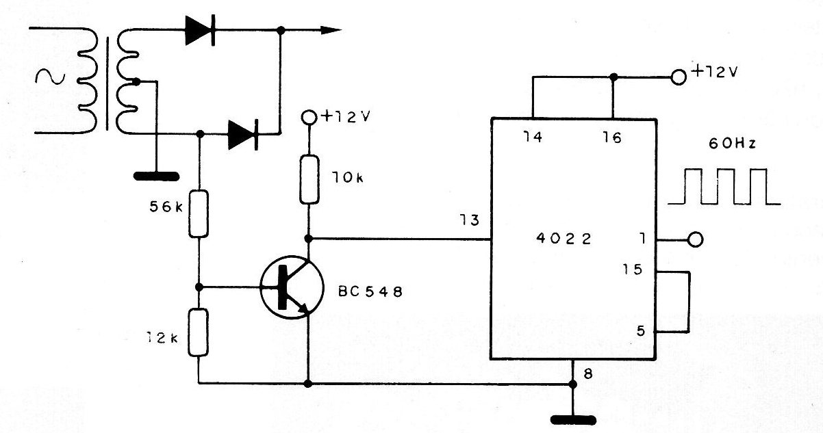
The circuit shown in the figure can serve as a basis for frequency meters, clocks. Stopwatches and many other instruments synchronized by the frequency of the local network. The sinusoidal signal of the transformer secondary, before rectification by the diode, is amplified and excites an integrated 4022, a frequency divider. The counter is connected to divide by '1' to obtain the same frequency as the input signal at the output. The circuit can be supplied with voltages from 5 to 15 V, but the peak of the input signal must be limited to the supply voltage.




