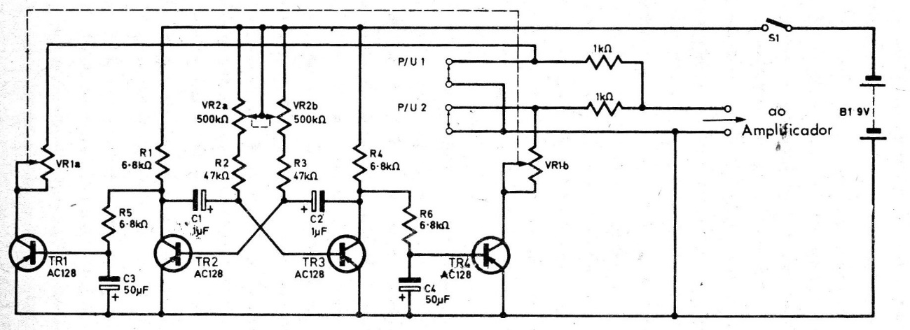
This circuit is from the 70's documentation. We kept the original text of the time. The so-called trembling circuit gives a kind of trembling (or vibration) in musical performance and this arouses a lot of interest in the young group that plays electric guitar. The circuit we present was originally designed by Baxegdale, but not to be confused with Baxandall, the author of the tone control that bears his name. The circuit has two inputs and can be for two guitars or any other circuit where you want to apply the flickering effect. The values of VR1a, and VR1b should be between 1K and 5K depending on the units used on the guitars. The circuit is very simple. The tremolo depth is given by the double potentiometer VR2 and the intensity is given by VRl. Located between the output of the guitars and the input of the amplifier, the unit flickers when properly adjusted, producing the unusual and attractive effect.




