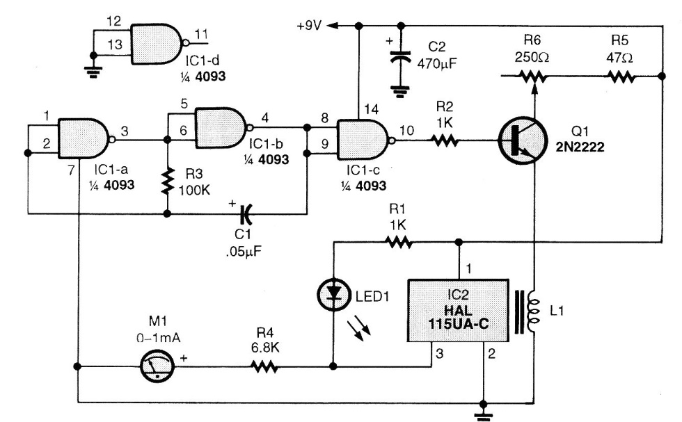
This circuit is from a 2001 Poptronics. The magazine no longer exists, but the components used are still easy to obtain, except for the sensor that can be replaced with an equivalent one. The explorer coil, on which the sensor must be mounted, consists of 500 loops of wire 32 in a ferrite rod approximately 15 cm long and 1 cm in diameter. Power can be sourced by battery or cells.




