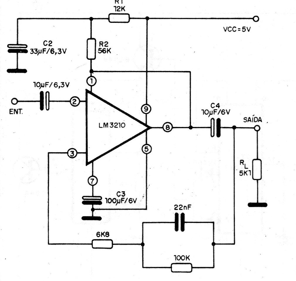
This SANYO circuit has a typical input resistance of 1ook9 and excites a load with a resistance of 5.1k ohms, consisting of an amplifier for small signals for use in car radios and recorders. The voltage gain is typically 35dB.
This SANYO circuit has a typical input resistance of 1ook9 and excites a load with a resistance of 5.1k ohms, consisting of an amplifier for small signals for use in car radios and recorders. The voltage gain is typically 35dB.