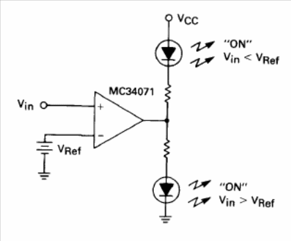
In this circuit, suggested by the Motorola Linear Databook of 1990, the resistors depend on the LEDs and the supply voltage. Other operational amplifiers from the same family can be used.

In this circuit, suggested by the Motorola Linear Databook of 1990, the resistors depend on the LEDs and the supply voltage. Other operational amplifiers from the same family can be used.
