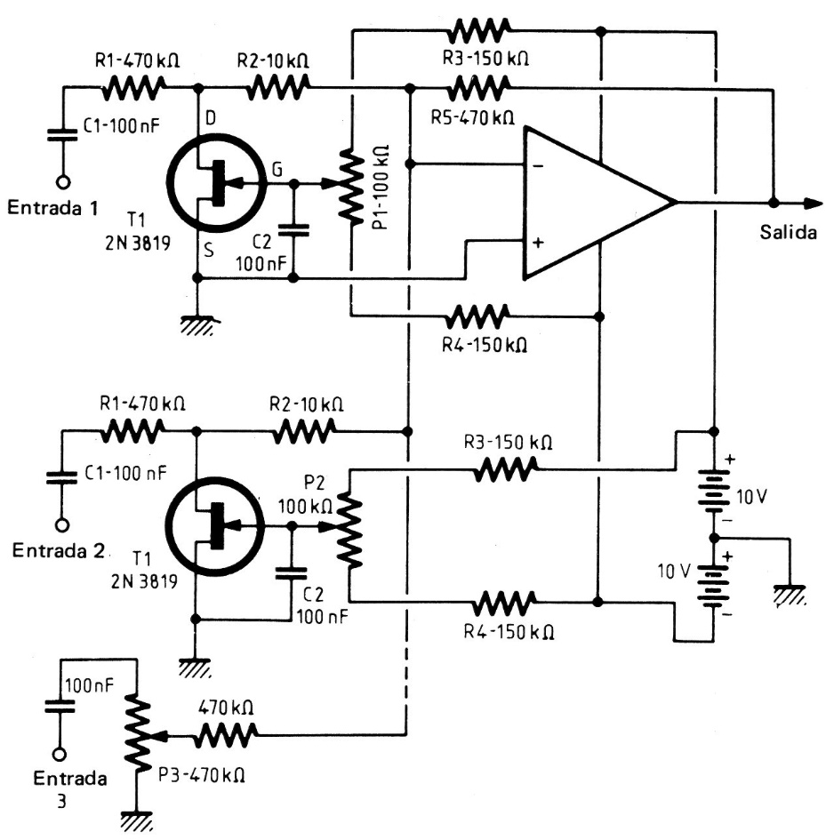
Operational amplifier such as the CA3140 or the TL series can be used in this circuit from a 1982 documentation. FETs can be equivalent as the BF245 or MPF102 and the power supply must be symmetrical. More inputs can be added to the circuit.
Operational amplifier such as the CA3140 or the TL series can be used in this circuit from a 1982 documentation. FETs can be equivalent as the BF245 or MPF102 and the power supply must be symmetrical. More inputs can be added to the circuit.