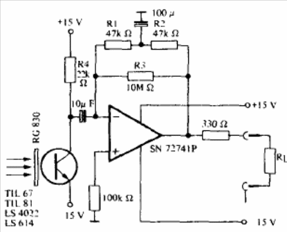
This circuit, which can be used on an optical link, is suggested by the Texas Instruments opto-electronics manual. The filter used in front of the phototransistor is of the infrared type. The feed must be symmetrical.

This circuit, which can be used on an optical link, is suggested by the Texas Instruments opto-electronics manual. The filter used in front of the phototransistor is of the infrared type. The feed must be symmetrical.
