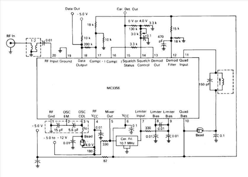
This circuit is from the Motorola Linear Databook of 1990. The coils must be according to the frequency of the signal.
This optically coupled circuit was found in the February 1968 Radio Electronics magazine. The...
We found this circuit in the April 1978 issue of Radio Electronics magazine. The power supply must...
This circuit supports several sets of coils and can oscillate from 1 to 44 MHz. The transistor is an old...