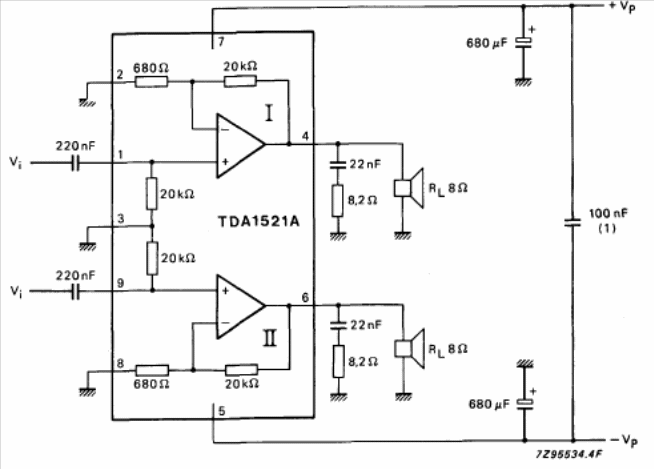
This amplifier for sound equipment was found in the Philips Databook of 1990. The circuit can be powered by a symmetric source of 7, .5 to 20 V. The integrated circuit must have a good heat radiator.

This amplifier for sound equipment was found in the Philips Databook of 1990. The circuit can be powered by a symmetric source of 7, .5 to 20 V. The integrated circuit must have a good heat radiator.
