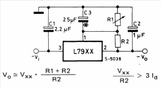
The L79xx is the SGS version of the 79xx. The circuit was obtained in the SGS manual of linear integrated circuits of 1982. The maximum current is 1 A and the formulas next to the diagram make it possible to calculate the resistors according to the desired voltage.




