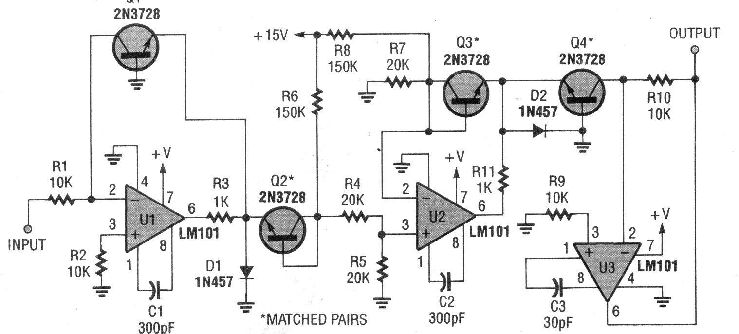
The output voltage of this circuit is proportional to the square root of the input voltage. Equivalent transistors and operational amplifiers can be used. We found this configuration in an American documentation from the 90s.
The output voltage of this circuit is proportional to the square root of the input voltage. Equivalent transistors and operational amplifiers can be used. We found this configuration in an American documentation from the 90s.