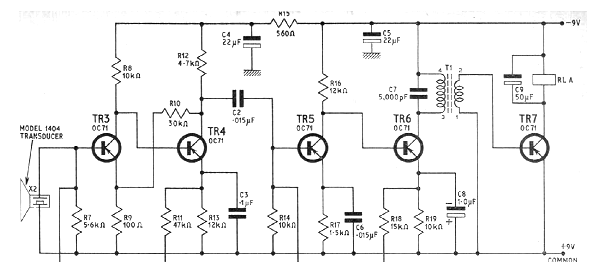
This circuit, found in a 1964 publication, receives ultrasonic signals, activating a relay. It can be used in remote control, automatisms or alarms. Modern equivalent transistors can be used.

This circuit, found in a 1964 publication, receives ultrasonic signals, activating a relay. It can be used in remote control, automatisms or alarms. Modern equivalent transistors can be used.
