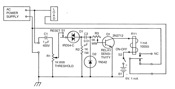
This circuit was obtained in a technical publication from the 1970s. It fires a diac and thus a low consumption relay (1 mA) when the input voltage exceeds a value set in R1. The transistor can be the BC548 and the setting depends on the type of diac.




