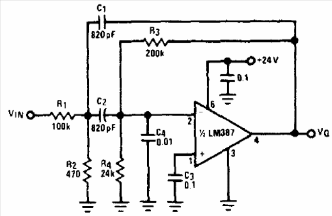
This filter was obtained in a 1977 National Semiconductor manual. The circuit has a bandwidth of 2 kHz and a gain 1, with low output impedance. Other frequencies can be obtained by changing the components.
This filter was obtained in a 1977 National Semiconductor manual. The circuit has a bandwidth of 2 kHz and a gain 1, with low output impedance. Other frequencies can be obtained by changing the components.