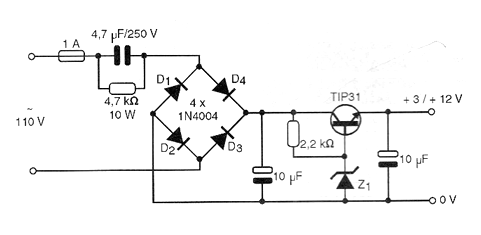
In applications where there is no danger of any contact with live points in the circuit by the user, a source without isolation from the power grid may be used. This type of source has the advantage of not needing a transformer, which besides being an expensive component, takes up a lot of space. The source suggested in the figure can provide output voltages between 3 and 12 V, determined by the zener diode, under currents up to 100 mA. The transistor must have a small heat radiator and the 4.7 µF input capacitor must be made of metallised polyester with at least 250 V working voltage, if the network is 110 V. The circuit can be connected in 220 V using a 2.2 µF capacitor with at least 400 V working voltage. The rectifier bridge diodes have equivalents. This source can be used to power a calculator, small portable radios, and other similar devices.




