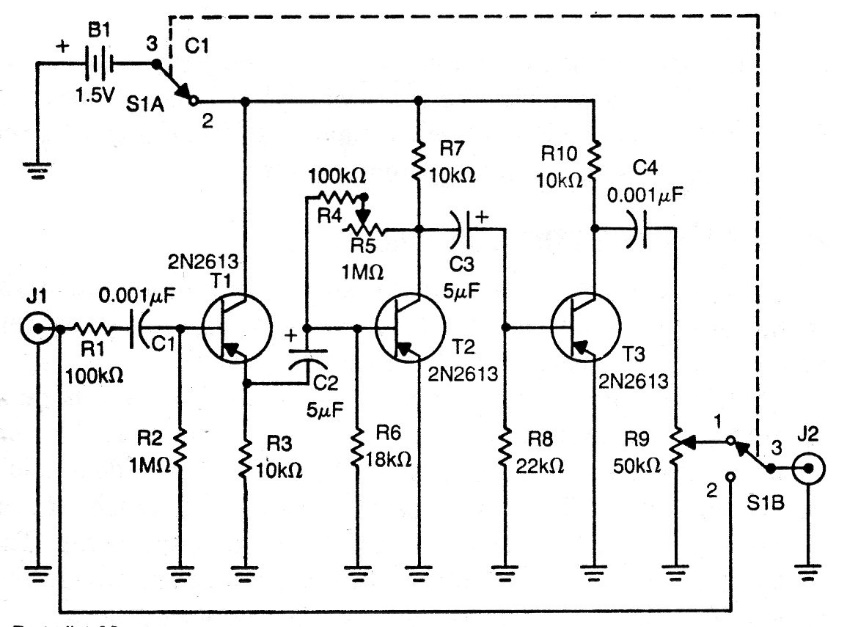
This distortion circuit was found in an American publication from 1970. It can be assembled with more modern transistors like the BC558. It is fed by a single battery. The signal input and output cables must be shielded. Adjustments are made in the two potentiometers. The output can be 47k instead of 50k since this value is not common.




