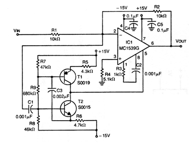
This configuration is from an old Motorola publication from the 70s. In it we have the way to increase the power range of an operational amplifier. The operating system no longer exists, but more modern equivalents can be used with medium power transistors such as the pair BD135 and BD136. The supply voltage can be changed according to the characteristics of the components used.




