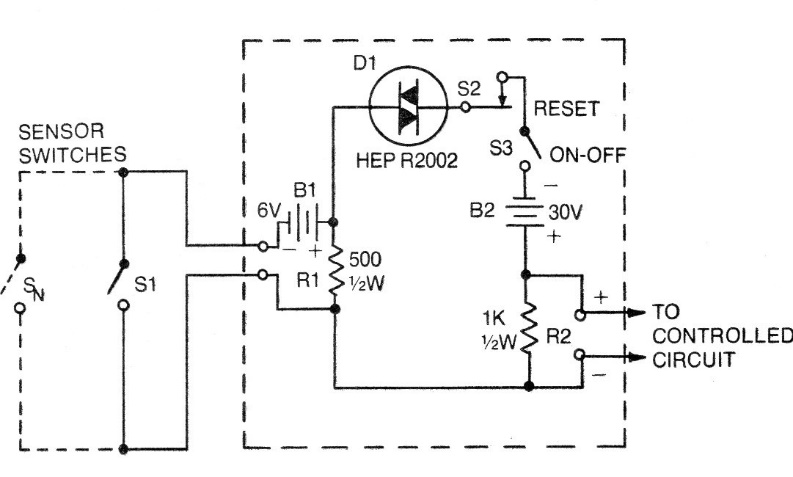
I found this circuit in a documentation about thyristors from the 70s. The circuit uses a diac with a trip voltage of approximately 30 V, but it can be implemented with diacs of other voltages. The circuit locks when a sensor is momentarily triggered. The output signal for control of the external circuit is approximately 1 V.




