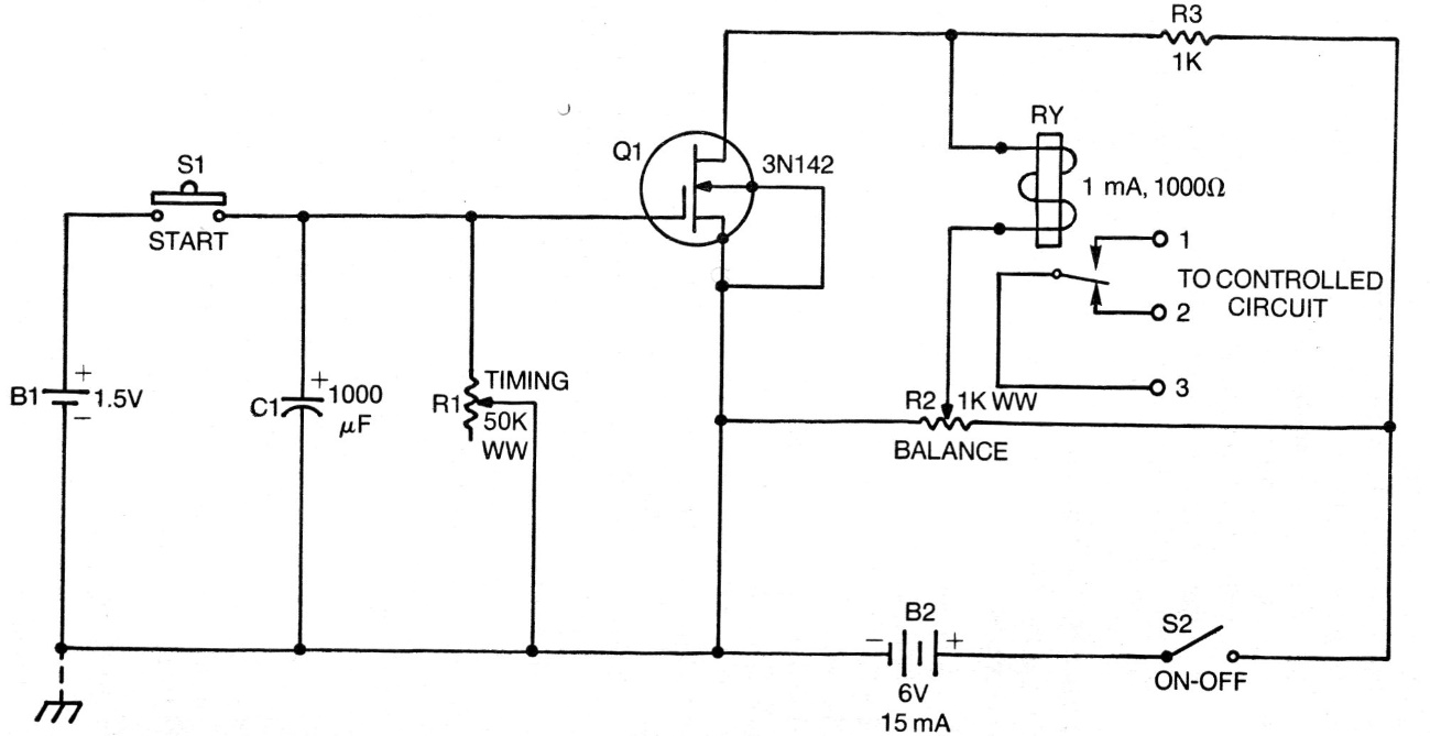
This timer for small intervals, but which can be increased with the increase of R1, was obtained in an American technical documentation from 1976. The MOSFET admits equivalent and the supply is double. The relay must be of the high sensitivity reed type with a trigger current of 1 mA. Modifications to the circuit can be made to accept more modern components.




