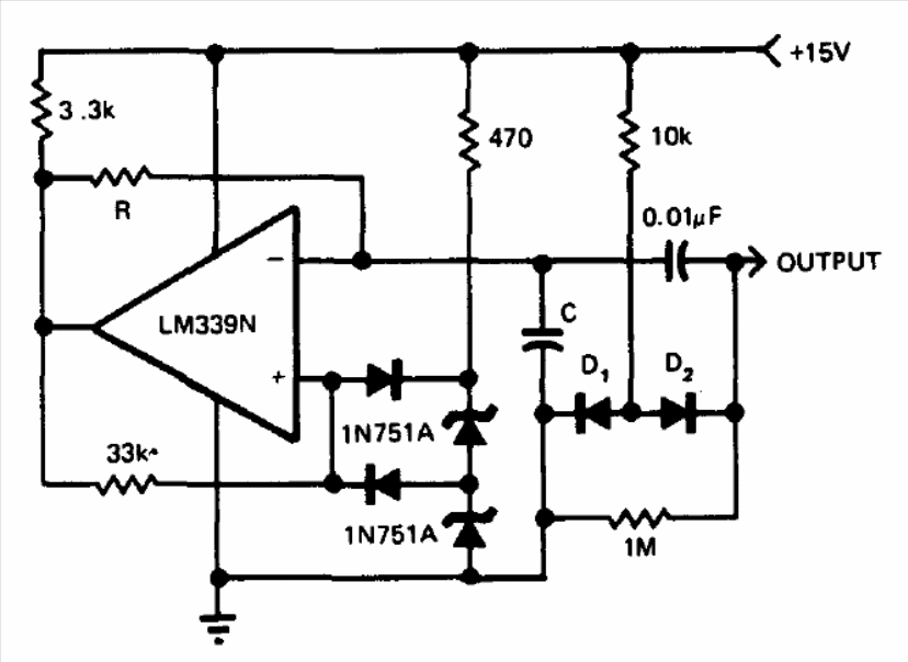
This circuit controls the active cycle of a signal from a control signal. The circuit uses a comparator. The value of R and C determine the frequency of the signal. The circuit is from a 1975 documentation.
This circuit controls the active cycle of a signal from a control signal. The circuit uses a comparator. The value of R and C determine the frequency of the signal. The circuit is from a 1975 documentation.