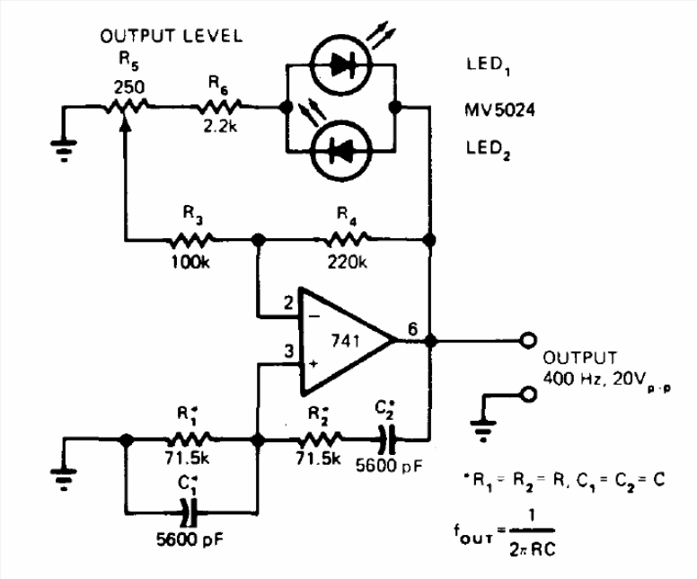
This circuit is from a 1976 encyclopedia of electrical circuits. The 741 must have a symmetrical power supply and the LEDs determine the signal waveform. The components have their values calculated according to the formulas next to the diagram. For the indicated values the frequency of the generated signal is 400 Hz.




