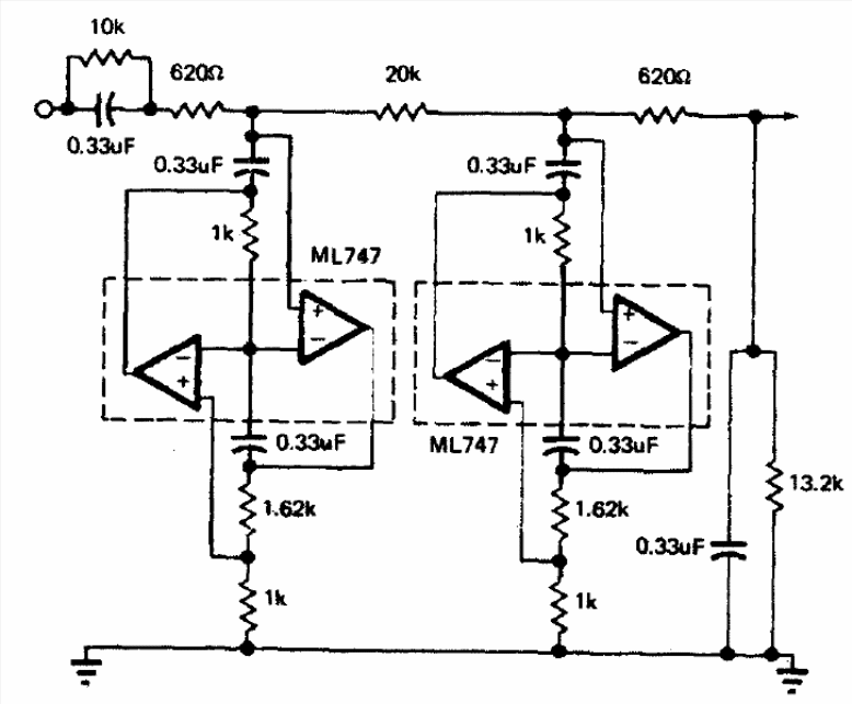
We found this circuit in a 1973 publication. The circuit lets frequencies below 480 kHz pass through with an output impedance of 1k. The circuit can be implemented with current operational.
This circuit provides a negative supply for circuit biasing. The current is very low. The voltage...
This very low voltage circuit with the LMV321 was obtained from its own datasheet. The circuit can be...
This circuit was found in a Modern Electronics from 1990. It activates an old electromechanical pulse counter,...