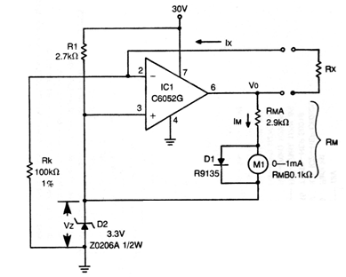
This circuit uses an operational amplifier that is no longer on the market but can be implemented with a more modern type. The circuit is from an old American publication and functions as a constant current source. The current scale of an ordinary multimeter can be used in place of the original instrument. The power supply may have a lower voltage of 6 to 12 V, if more modern operating systems are used.




