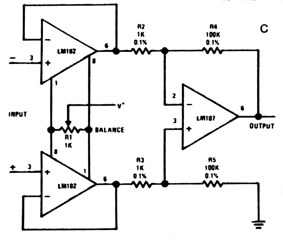
This amplifier for instrumentation with differential input is from the factory manual of the LM182, from the 80s. The circuit must be powered by a symmetrical source and can be implemented with more modern operationals.
This amplifier for instrumentation with differential input is from the factory manual of the LM182, from the 80s. The circuit must be powered by a symmetrical source and can be implemented with more modern operationals.