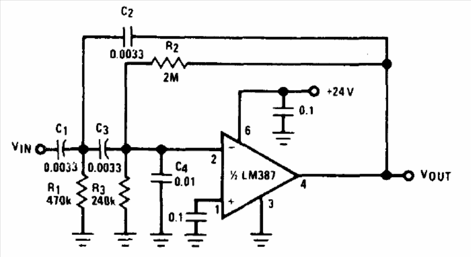
We found this traditional low-frequency filter setting for turntables in the 1977 National Semiconductor audio manual. The circuit eliminates low-frequency oscillations of turntables due to variations in engine speed and can be used to recover this media passing it on to more modern ones.




