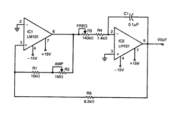
This circuit, found in an old publication, uses operational amplifiers from National Semiconductor that are no longer easy to obtain. However, the circuit can be easily adapted to operate with more modern operational amplifiers like the 741. The circuit requires a symmetrical source and depending on the operational, it may have lower voltages. The frequency is determined by the capacitor used in the integrated which can be changed.




